0512-52531161
高事达HFC产品
产品中心
STB3338S型 1.2GHz射频放大器


产品描述

STB3338S 是一款带宽为1.2GHz的双向射频放大器,支持DOCSIS3.1。

STB3338S 采用砷化镓功率倍增放大器件,因而保证了好的CTB和CSO性能。

STB3338S 所有的输出电平和均衡的调节均采用标准的JXP型PAD,以减少器件的备份。

STB3338S 是一款有线电视系统分配网络的升级换代理想产品。


产品特性

1.2GHz带宽

采用砷化镓器件

电平和均衡调节采用标准JXP插入式PAD

RF输入、输出口具有防雷击和浪涌保护

第二输出口可灵活选择分支或分配输出。

紧凑型设计,体积小

低噪声,低功耗


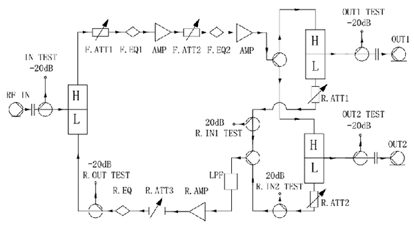
电原理图



技术性能

1. 正向部分性能

项目

单位

指标

频率范围

MHz

258  1200 (其它频段可选)

最小满增益1

dB

38

带内平坦度

dB

± 0.75

参考输出电平

dBuV

109 单输出口

105 双输出口二分配

电平调节范围

dB

0  20 1dB 步进

均衡调节范围

dB

0  20 1dB 步进

反射损耗

dB

16 @ 258  860 MHz

14 @ 860  1200 MHz

射频测试口

dB

- 20

噪声系数1

dB

9

群时延

ns

20

CTB 2

dB

65

CSO 2

dB

65

增益稳定度

dB

± 1

2. 反向部分性能

项目

单位

指标

频率范围

MHz

5  204 (其它频段可选)

最小满增益1

dB

21

带内平坦度

dB

± 0.5

电平调节范围

dB

0  20 1dB 步进

均衡调节范围

dB

0  10 1dB 步进

最大输出电平

dBuV

110

信号交流声比

1

群时延

ns

20

载波二阶互调比

dB

52

反射损耗

dB

16

射频测试口

dB

- 20

噪声系数1

dB

8.5

3. 通用部分性能

项目

单位

指标

供电电压

VAC

60 (其它供电可选)

功耗

W

22

外形尺寸(宽 x x 深 )

mm

250 x 200 x 110

重量

kg

2.3

工作温度

°C

- 25 + 55

储存温度

°C

- 55  + 70

相对湿度

%

5  90 非冷凝)

防水防尘等级

-

IP67

耐冲击电压

kV

5 10/700ns

射频连接器和供电端口

-

F

1) 增益和噪声测量时,中间级衰减器为4dB其它衰减器和均衡器均为0 dB

2) 非线性失真测量的参考输出电平为109 dBuV(单输出口)或105 dBuV双输出口),中间级衰减器为4dB均衡器为16dB输出电平倾斜11dB @ 258 – 1200 MHz。加载36PAL D/K CW载波 @ 258 – 550 MHzQAM数字载波 @ 550 MHz – 1 GHzQAM载波比模拟载波低10 dB

3) 除非另有注明,指标反映的是20ºC环境条件下的典型性能。